
算命笑话大全爆笑, 算命与幽默的奇妙结合
算命与幽默的奇妙结合 算命,作为一种古老的文化现象,既有其神秘性,又不乏让人捧腹大笑的时刻。本文将带您进入一个充满笑料和趣事的算命世界,让您在欢乐中领略这一文化的不同面貌。 算命师的“超能力” 某天,一位算命师自称能预测未来的人生轨迹,一名...

算命与幽默的奇妙结合 算命,作为一种古老的文化现象,既有其神秘性,又不乏让人捧腹大笑的时刻。本文将带您进入一个充满笑料和趣事的算命世界,让您在欢乐中领略这一文化的不同面貌。 算命师的“超能力” 某天,一位算命师自称能预测未来的人生轨迹,一名...

麦玲玲八字算命详解 麦玲玲八字算命作为一种古老而深奥的命理学术,深受许多人的关注和信赖。八字是根据出生年、月、日、时四柱八字的天干地支组合,推测一个人一生中的运势和命运走向。麦玲玲作为知名的八字算命师,她的理论和实践在华人社区中广为流传。 ...

中考算命的文章 中考是每个学生都非常重要的一个考试,关系到未来的发展方向和生活质量。有些学生和家长会选择通过算命来获取一些额外的信息和指导,以帮助应对这一重要的考试。 算命的历史和背景 算命,作为一种古老的文化传统,源远流长。它起源于古代人...

算命的起源与历史 算命作为一种古老的文化现象,源远流长,其起源可以追溯到古代各种文明。从古埃及的占星术到中国的八字算命,再到西方的塔罗牌和占星术,各地文化都有其独特的算命传统。算命在历史上往往与宗教、哲学和自然观念紧密联系,人们通过观察星象...

算命与算卦的区别 在讨论算命和算卦的区别之前,首先需要明确它们分别指代的概念和背景。算命和算卦虽然都属于占卜的范畴,但在实践方法、理论基础以及应用场景上有着明显的差异。 算命的定义与特点 算命,又称为命理学或命理算命,是一种通过阴阳五行、天...

算命与自我认知的边界 算命的起源与流行 算命作为一种古老的传统,可以追溯到几千年前的中国历史。它扎根于人类对未知的探索和对自身命运的好奇心。古人通过观察自然、星象和生肖等方式,试图解读宇宙和个体之间的微妙联系,以预测未来的走向。 随着时间的...

会算命的人是谁? 在各个文化和社会中,会算命的人(占星师、算命师、卜卦师等)通常被视为拥有特殊能力的个体。他们通过各种技术和方法,试图预测和解释人类命运的走向和未来的发展。这些人可以通过占星术、塔罗牌、易经、手相等方式来影响他人的决策和信仰...

数字算命:1到9的含义解析 在很多文化和传统中,数字不仅仅是简单的数学符号,它们还被赋予了各种象征意义和预测未来的能力。本文将探讨数字1到9分别代表的含义和其在数字算命中的解读。 数字1的含义与算命解析 数字1通常被视为新的开始和原始的力量...

“`hml 八字算命口诀:了解八字基础 八字算命是中国传统的命理学之一,通过对人出生年、月、日、时的天干地支组合进行推算,分析个人的命运和性格特征。每个人的八字都有四柱,分别代表年柱、月柱、日柱和时柱,通过这些柱的天干地支组合,...

五行算命的起源与概述 五行算命是中国古代的一种传统命理学派别,其理论基础源于古代中国的自然观念和宇宙观。根据五行理论,宇宙万物都可以归纳为五种基本元素:木、火、土、金、水。每种元素代表特定的性质和属性,通过五行的相互制约和生克关系,可以推测...
2021牛年纪念币发行全揭秘:预约攻略与银行名单大汇总!
每当到了年末年初的时候,生肖纪念币进行发行这件事,总是能够把收藏爱好者的那份热情给点燃起来。2021年的时候是辛丑牛年,牛在传统文化里有着象征勤奋与财富的意义,所以在这一年的牛年纪念币更是受到了众人的高度关注。你是不是也会感到好奇,这一枚怀着美好寓意的纪念币到底是由哪一家银行来发行的?又应该怎样去进行预约才能够把它纳入自己的收藏之中?今天,我们就为你带来了一份最为全面、最为实用的2021牛年纪念币发行与预约指南,用一篇文章来解答你所有的疑惑!
发行主角:并非一家银行“独唱”
很多人觉得纪念币发行呢,是中国人民银行径直面向公众,实则不然。纪念币发行工作呀,往往是中国人民银行领头,选定主承销商,然后由多家银行机构共同构成“承销团”,去具体开展预约、兑换以及装帧销售等工作任务。
2021年牛年纪念币的发行办法采用了“预约兑换”跟“装帧销售”相融合的样式。这表示着,有一部分纪念币会朝着公众,借由预约的途径等额实施兑换;另外一部分则会历经精巧装帧,经由特定渠道开展溢价售卖,用以满足不一样收藏者的需要。

那么,具体由哪些银行负责呢?

主承销商是,中国工商银行。工商银行,作为那所谓的“领头羊”,承担了主要的,组织以及协调工作。
阵容称得上十分豪华,其中有主承销商工商银行,除此之外,还有交通银行,以及招商银行,另外还有浦发银行,也有华夏银行,并且有陕西省农村信用社联合社,还包含永银文化发展集团有限公司,和国金黄金股份有限公司。后两家公司开始加入,这也突出了本次发行里“装帧销售”部分具备的专业性。
预约兑换银行全名单:看看你家门口有谁
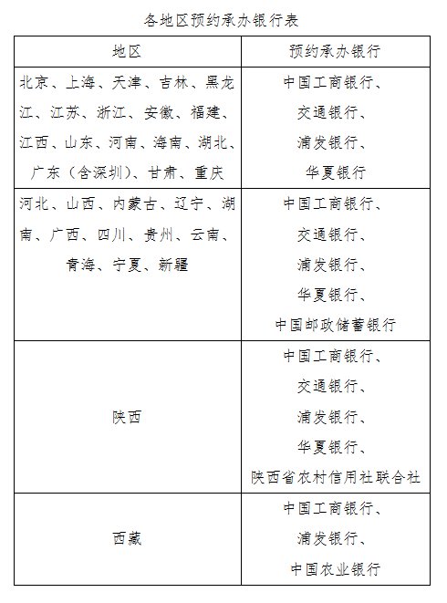
对于绝大多数想以面值去兑换纪念币的平常百姓而言,最为关切的无疑就是“去哪家银行进行预约”。按照官方所做出的安排,承担2021牛年纪念币预约兑换工作的银行涵盖了:。
主要进行预约兑换操作的银行有,中国工商银行,交通银行,浦发银行,华夏银行,陕西省农村信用社联合社。
这表明,于那款银行的官方网站那里,或者在其手机银行APP之上,又或者是于它所指定的营业网点内,你能够开展预约操作。
特殊地区安排:这两家银行来“救场”
鉴于部分银行于某些偏远区域的网点覆盖状况,为确保全国各地的收藏爱好者皆能够便利地参与预约,此次发行存有一项极为人性化的“补位”设定:
中国邮政储蓄银行进行“救场”,在河北、山西、内蒙古、辽宁、湖南、广西、四川、贵州、云南、青海、宁夏、新疆这十二个省、自治区的县域地区,要是上述五大预约银行未设立网点,那么当地的预约兑换工作将由中国邮政储蓄银行代为承担。
2. 中国农业银行“来救场”: 在西藏自治区县域地区,若五大预约银行不存在网点,那么预约兑换工作便由中国农业银行过来代为承担。
因此,要是你处于上述县域区域范围以内,在进行预约之前,最好先去确认一下当地存在着哪些银行的营业网点,或者直接留意邮储银行以及农业银行的相关通知,以防错过相应机会。
温馨提示:如何快速获取预约入口?
于这个信息时代当中,掌控最快的信息渠道便等同于迈向成功的半途。要是想在第一时分获取二零二一年牛年纪念币的预约入口以及最新动态,你能够借由微信去搜索公众号“北京本地宝”进而予以关注,接着在对话框回复关键词“虎”(留意:此处是针对二零二二年虎年币的指引,不过方法是通用的),如此便能获取多个线上预约入口、详尽的预约/兑换时间表,还有各地区的现场兑换网点地址以及联系电话。
多家银行共同承担2021牛年纪念币发行工作,它们以工商银行为首,预约渠道多样,覆盖范围广泛,且针对网点盲区做了特殊安排。无论你身在何方,只要提前做好功课,关注官方信息,就有很大机会把这枚寓意美好的牛年纪念币带回家!祝你预约顺利!
财运不断连获胜的金牛座,迎来职场转机的处女座,健康与工作都获得双丰收的摩羯座,6月运势被大揭秘!
已然步入六月,星象发生了变幻,三大星座的各位朋友,你们准备好去迎接那属于自己的好运了吗?就在本月,金牛座在财富领域有着势如破竹的态势,处女座在职场迎来了关键的转折,摩羯座则在健康与工作之间找到了完美的平衡。赶紧来看看专属你们自己的六月运势详解吧!
金牛座:财富连连胜,爱情甜蜜升级
针对金牛座来讲,六月无疑是你们充分施展身手的绝佳月份!特别是自6月4日起始,你们的财务情形将会迎来明显改观,直至6月17日,这段时期可谓是“接连取胜”的阶段。要是你始终期望加薪,此刻便是勇敢向老板递交申请的最好时机。正处于推销自身才能或者谋划创业的金牛们,大胆地朝前推进吧,成功已近在咫尺!
连续的整个六月之中,资金方面存在的问题,都将成为你们所关注的焦点,然而当时间来到6月20日的时候,你们的注意力便会朝着共享资源或者全新的投资项目进行转移,在那个时候,你对于怎样执行财务决策,就会拥有更为清晰的一种想法。
在6月26日这个日子,它是那种值得予以特别标记的,被称作“五星级吉日”的日子。木星跟冥王星呈现出的完美角度,这种情况有可能会给你带来在出版领域、广播范畴方面的喜讯,又或者是一个能够使得你自身才华被众多人所瞩目的绝佳机遇。
最让人激动不已的一条消息是在6月29日式传来的,火星于你们的关系宫那儿终结了漫长的逆向运行状态,这表明先前和伴侣(不管是商业上的合作伙伴还是情感上的恋人)之间那种难以达成步调一致的无力情形将会彻底消失不见,从这一天开始,没有任何事物能够阻拦你们共同奋勇前进的步伐!
从爱情运的角度来讲,在6月17日之后,这是和伴侣进行深入沟通的超级美妙无比绝佳到极致的时期,这个时期会一直不间断地持续到7月12日,所处这个阶段的时候,你们极具可能性很轻易地就能够达成一致的看法,这种情况下无比适合一起去共同做出至关重要的决定。到了6月26日,你跟爱人将会切身体验到那种远远超越预先所期望的神圣不可侵犯般的情感,如此这般会使得彼此之间的结合变得越发牢固坚不可摧。在6月29日的时候,当火星顺行以后,你们将会再次为了共同所设定的目标以最快速度全力以赴地奋勇向前迈进。
处女座:职业目标明晰,感情迎来新可能
六月,是处女座去明确职业方向的关键月份,6月4日,新月出现在你们星盘的顶端,预示着有职业机遇,充满希望,你有可能会申请晋升,特别是在6月17日前,金星加持,你的才华会被权威人物赏识,这也是设定全新职业目标并要迈出第一步的好时机,要是你还处于迷茫状态,本月你会突然明白自己适合什么,了解到自己多才多艺。
满月于6月20日落在家庭宫,房地产事务或许迎来尾期,像买卖房屋会有结果。亦可能收到源自家人的消息,情绪方面会出现些许波动。
6月29日,火星恢复顺行,它自4月17日起便开始逆行,这能够助力你再度寻回自身的声音以及表达的力量,尤其是倘若之前存在感觉被压制的话语,此刻便可勇敢地讲出来了。
爱情运势范畴内,6月17日往后,金星步入你的社交宫,恋爱机遇大幅增长!你也许会跟朋友之间萌生出超越友谊的情感,不妨大胆去探寻。还可能经由朋友介绍结识新的人。6月26日,空气中充斥着浪漫氛围,请维持开放的心态。已有伴侣的处女座,6月27日是庆贺恋情、乐享甜蜜的美好日子。
摩羯座:工作健康势头强劲,爱情寻回和谐
整个本月期间,摩羯座于职场方面以及健康范畴之内,均会迎来积极态势的改变!自6月4日往后,要是你有着更换工作的想法萌生,那么投递简历以及参与面试,皆会处于具备优势的地位情形当中。就算是持安于当下状况的心态,也存在着获取渴望已然长久的任务的可能性,又或者与同事之间的关系能够得到改善。要是你身为老板,在本月这个当月时间里,是极为适宜去开展招聘新员工的行为举动的,于6月17日之前采取行动进行招聘,所收获的效果会是最为理想的。
健康层面同样在此月是重点所在 ,要是你正处于接受治疗的进程当中 ,那状况将会朝着好转的方向发展 ;要是仍处于诊断的阶段 ,那么当下能够寻觅到最为契合心意的医疗专家 ;要是有康复的需求 ,那你会收获极为良好的照料。
6月29日,火星于代表友谊与抱负的第十一宫呈顺行状态,你跟朋友共同设定的目标将会有所进展,先前处于停滞状况的慈善事业等同样会朝着前方推进。
在爱情运势范畴内,于6月17日之前,爱情生活呈现出平静的状态,要是对同事怀有某种感觉,那么不妨在该日期之前采取行动。自6月17日起始直至7月12日止,金星踏入你的关系宫,进而带来和谐的情感支撑氛围,尽情去享受与伴侣相处的温情时刻吧。在6月27日这一天,一场深情的交流会使得你们仿若置身于童话之中那令人陶醉的情境。到了6月30日则要留意避免权力方面的争夺,努力成为一个大度的人,如此一来爱情将会更加美满。
即将发行的是2026马年金银纪念币,然而好多人仍在怀念2021牛年那段时间的收藏热潮,那一刻的那套牛年金银币,现在回过头去看,当初入手时的价格究竟是多少呢,它到底值不值得购买呢,今天咱们就来上一波充满回忆的举动,顺便给那些准备入手马年新币的朋友们提供一个参考。
咱们需要弄明白一个关键概念,那就是:纪念币上面所标注的面额,并不等同于你实际要去花费的钱!就好比,有一枚面额为10元的银币,并且你绝对没办法真的仅仅花10块钱就将其purchase到手。这个面额仅仅是它作为法定货币时所具有的“身份标识”,而其实际价值是由它的,含金量、发行量、工艺以及市场需求,这些因素来决定的。2021牛年金银币亦是如此这般,它是由中国人民银行所发行的贵金属纪念币,并不参与市面上的流通,完全纯粹地属于收藏品。

那么,关键的购买价格是多少呢?
这要依据具体品种来判断,2021年牛年金银币一套总计有15枚,其中金质纪念币为9枚,银质纪念币是6枚,它们的发行价格也就是最初的一手价并非统一,而是跟当时的国际金价、银价的波动情况挂钩,再加上一定的铸造以及营销成本从而制定出来的。
以当年最受关注的几个规格为例:
这是小规格金币,3克圆形金质纪念币,其发行价大概在1500元与1800元上下且接近人民币左右,因门槛相对较低,颇适合初次尝试金银币收藏的朋友。
克重为30克的圆形银质纪念币,此乃极经典的那“大众情人”样款式,其发行价格常常处于500元至600元人民币的范围当中,这般价位极其亲民,且图案设计还颇为精美,是当年众多人入门时的首要选择。
对于10克扇形金质纪念币而言,扇形币凭借其别具一格的造型,始终存在着一批固定的粉丝群体。其发行价格会跟着金价的上下波动而发生变动,大概处于4500元至5000元这个范围区间内。
当年的热点存在的重一百五十克的呈长方形的银质纪念币呈现了,那可是大热门,大规格银币视觉效果震撼,发行量相对较少,其发行价会高些,大概在两千八百元到三千二百元左右。
请注意!这些价钱仅仅纯然惟是最为开始之时所发出的售卖价格而已。恰似那些深受众人喜爱的鞋子是一样的情形,一旦这款产品被售卖出去之后,其价格究竟如何那就完全得由市场来做出决定。牛年这个题材本身在一开始就已经显得相当红火了,再加之这款产品的设计十分精良美观,好多不同的规格样式在进入市场开始售卖之后,其价格便一路上扬起来。要是你当时没能赶上第一批展开抽签活动或者进行购买之举,往后通过从二级性质的市场(像是邮币卡市场或者专门的交易平台之类的地方)去获得入手的话,那最终所需要花费的价格很有可能会比之前高出许多。
那到底去哪儿买才靠谱?
经由中国金币网(www.chngc.net/qd),或者经由其获得授权的商业银行、被特许的零售商,以此来开展抽签或采取顺序购买,这才算得是单独一只官方”一手“渠道。如同文章起始篇章里所提及的那般,去关心关注“北京本地宝”此种类型的公众号,借此即可在最早时刻获取预约入口之处以及购买流程之时的相关指引。
说回现在,2026马年纪念币马上要来了,这能给我们什么启示?
要是你错失了2021年的牛币,那即将发行的2026中国丙午(马)年贵金属纪念币绝对是个值得留意的很好时机。马年可是生肖里的一个重要年份,有着“龙马精神”的寓意,向来也是收藏的热门焦点。中国人民银行早在2025年11月26日就公布了发行这套纪念币,一共有11枚,涵盖了金币、银币以及1枚颇为特殊的铂质纪念币!
面对马年新币,建议你:
瞄准牢牢官方入口,优先选择要属中国金币网以及各大商业银行的App,预先将信息注册妥当,留意看顾各个规格的发行价还有发行量。
2. 明确收藏指向:你是打算收藏经典的小型金银制品,还是准备挑战限量的大尺寸硬币?预先做好资金规划。
3. 以理性姿态看待涨跌:纪念币投资存在一定风险,倘若单纯是为了获取短期内的获利,那么就极有可能收获到 disappointed 之感。不过要是出于欣赏艺术之目的,又或是出于传承文化之意图,亦或是把其当成一份具有独特性质的家庭资产状况。这样来看的话,每年去收藏一枚生肖币,将会是一件具备相当大意义同时又充满快乐的事情。
2021年牛年金银币,其购买价格乃是因时间以及品种而产生变化的区间,如今,2026年马年纪念币的大门已然开启,价格也已经揭晓,怀揣着对牛年的美好记忆,不妨去迎接属于你的那匹“千里马”!
全国社会心理服务创新发展大会,第三届,它马上就要开启帷幕,这里面可有三大值得关注的看点,你是不是已经做好准备了?
在2026年,于“十五五”规划所开启的起始点上,一场和14亿人心理健康有所关联的国家级盛大会议就要开始举行。第三届全国社会心理服务创新发展大会,按照安排是这个春天,会把“十五五‘心’起航”当作主题,聚集全国最为顶尖的智慧,一块儿去描绘中国式现代化社会心理服务体系建设的全新蓝图。
若是你属于关注心理健康的人群,或者是投身于社会治理工作的人员,又或者是在教育领域深入钻研的从业者,亦或是专注于医疗范畴的工作者,再或者是致力于社区服务方面的人士,那么这场大会绝对是万万不能错过的。今天,我们就要预先道出本届大会的三大核心显著看点,引领你去深入探寻一番!
看点一:顶尖阵容与“国心论健”,半天解锁一个前沿议题
本次大会,由国家心理健康和精神卫生防治中心主办,华夏时报社主办,南京审计大学主办。联合了中国科学院心理研究所,联合了中国心理学会,联合了中国心理卫生协会等十余家国家级机构。堪称社会心理服务领域的“全明星阵容”。
会议内容丰富得让人眼睛看不过来,除了备受期待的主旨演讲以及专题报告之外,大会以半天作为一个单位,创新性地策划了好多场高规格的“国心论健”专题研讨会,这表明你不但能够看到国家高端智库专家、院士学者的前沿思考,而且还能听到地方党委政府负责人分享社会治理的一线经验,从推进国家治理体系现代化开始,到构建既充满活力又秩序井然的社会环境,每一场研讨都会直接触及时代命题的核心。
看点二:平行对话与工作坊,聚焦你最关心的那些人
开展社会心理服务,最终是要切实落实到“人”的身上。此次大会专门设置了多场次平行圆桌对话会,还设置了主题工作坊,其内容精准覆盖了当下社会的痛点,也覆盖了当下社会的热点。
这其中,儿童青少年的健康成长能在此找到创新服务模式与最新研究成果,职业人群的职场压力同样能找到,老年人的心理关爱也能找到,残疾人的社会融入亦能找到。更为关键的是,大会会就社会心理服务怎样赋能城市高质量发展深入探讨,会探讨如何构建中国式话语体系,还会探讨怎样强化基层矛盾纠纷的预防化解、处理。这岂是单纯的学术交流,分明是实践方法相互碰撞,给每一位与会者呈上可复制、可推广的“中国方案”。
看点三:成果展示与产业对接,见证从“心”出发的力量
理论得经由实践去检验。大会同期所举办的全国社会心理服务体系建设工作成果展,此展将会集中去展示源自全国试点地区的先进经验以及典型实践。一块块展板的背后,呈现的是平安中国、健康中国建设于基层落地扎根的生动故事。
与此同时,社会心理服务产业展即将热烈启动,从医疗卫生领域到教育范畴,在于睡眠管理方面至养老康复层面,一系列具备创新性的产品、技术以及方法的露面,预见着社会心理服务正在加快构建一个富有生机的新兴产业链状结构,若是你属于寻求合作的机构类型,或者是关注行业发展态势的从业者群体,此地将会是你洞察未来走向趋势、衔接优质资源的绝好平台之处啰。
参加的方式是怎样的呢?大会开设了在网上实施注册报名的途径(具体的情况要留意国家心理健康和精神卫生防治中心官网随后发布的通知),每一位参会的人员都需要预先进行注册,而后到现场去报到。鉴于席位存在限制,没有进行注册的人员是不能够进入会场的。
“十五五”的号角已然吹响,社会心理服务体系建设正迎来绝无仅有的发展机遇,这并非只是一场会议,而是全国力量的一次集结,是朝着中国式现代化新征程的一次“心”起航,让我们在这场盛会中相约,一同探寻心理服务怎样使我们的社会更为美好!
3个让你人缘爆棚的秘密:读懂这句话,你将拥有最顶级的人格魅力
你有没有过觉得疑惑的时候,为何有的人不管去到什么地方都深受喜爱,而自己明明投入了真心,却常常察觉和别人的关系隔着一层瞧不见的膜呢?
近期读书时看到一段话,这让我一下子领悟过来,好似被一道光线照亮了人际交往之中的真谛:“一个人的每一句话、每一个举动,能够辨别出其品格;一天又一天、一个早晨一个晚上,可以看出其心里是怎么想的。人与人之间最为美满的交往,肯定是怀着善意穿越人群,拿最诚挚的心相互碰面。”。
这段话里,藏着3个让关系从平淡走向深刻的秘密武器。
秘密一:言行是品行的放大镜,细节出卖你的修养
可不可以轻视你随口讲出的那一句话,也别小瞧某个不经意间做出的动作,就是这些细微的地方,好似一面镜子,毫不留情地映照出你真实的样子。
你会发觉,那些着实备受欢迎之人,绝不在背后论调他人是是非非,亦从不轻易应允无法践行之承诺。他们的“一举一动、一言一语”皆流露着审慎与敬重。缘由为他们清楚,世界实则不大,你今日针对他人所做之事、所说之话,明日会以某种形式返回到自身上面。
要成为那种见到人间万象,眼中却不存在是非争端观念的人物呀,在把看待并评价他人所投入的时间以及精力转移一下,将其用于自我审视,如此一来,你的气场便会马上呈现出干净且高级的状态呢。
秘密二:时间是人心的验金石,真诚才能穿越岁月
短暂的朝夕之间,能够见出人的内心,时间身为最为公平的裁判,那些凭借套路以及技巧维持的感情,或许可以热闹一段时间,然而最终是经受不住岁月的检验的。
诸葛亮因何如此死心塌地辅佐刘备?难道是刘备的权谋手段?不,是他接连三次不辞辛劳,诚意满满亲自登门拜访,凭借这份纯粹至极的真诚,才使诸葛亮为其感动,甘愿献出一生,以“鞠躬尽瘁,死而后已”的忠诚相伴,这便是刘备三顾茅庐故事流传千古的缘由所在。
诚哉斯言,吾辈深感亟需此类“慢”之真诚。勿惧真心付之而无回馈,坚信只要吾以真诚恒对世间,时光定将最诚挚之人送至身畔。当尔“瞻岁月,心蕴美好”之际,岁月决然不负于尔。
秘密三:善意是最硬的通行证,温暖他人就是成就自己
特蕾莎修女的故事向我们传达,善意具备跨越国界、种族以及信仰的力量,她眼里不存在贫富贵贱之分,仅有亟待被关爱的生命,她以一生去践行了“爱人者,人恒爱之”。
这可不是那种遥远得难以触及的圣人所遵循的标准,于日常所处的生活当中,善意能够是一抹极为简单的微笑,是一句充满真诚的问候语,是一回具备耐心的听人讲述情况,在家庭这个范畴之内,它实际上指的是拥有容纳包容他人以及理解他人的特质,在工作的场所里面,它所代表的是彼此协同合作以及给予对方支持。
如果在带着善意走过人海里那代表四季更迭的“春夏秋冬”途中,你就会发觉,你所吸引过来的,全都都是同样饱含温暖的人。你不会再呈现孤独状态,是由于身边涌聚了数量日益增多、志向想法相同的伙伴。你向他人给予的每一份温暖,最终都会转变成照亮你前行道路的光。
在这世间有三个秘密,它们实际上都指向了同一个真相,那就是去成为一个,在人品方面值得信赖、心里怀着善意的人,这样做乃是这世上最为划算的一种投资。
或许你会存有忧虑,世间复杂,维持真诚以及善意是否会遭受误解、被加以利用?请牢记郑板桥的那一句诗:“千磨万击还坚劲,任尔东西南北风”。坚守自己的内心,并非由于世界美好,而是鉴于你渴望令世界因有了你而哪怕稍微变得美好一些。

今日起,尝试借一言一语去播撒善意,凭一时一刻去守护真诚。一旦你身为那个“可为对方送去温暖与美好的人”,你不但值得被珍视,更会化作这嘈杂人潮里,最闪耀、最无可取代的那一颗星星。
3月,转运指南在此,这些星座,迎来桃花爆发期,解决误会的最佳时机,已然来临!
进入3月中旬,星象发生悄然转变,一股带着温暖的能量正注入我们生活。要是你仍对先前跟朋友、伴侣或者家人产生的矛盾耿耿于怀,那本周便是化解这些误会的最佳窗口期!不但如此,单身的朋友也存在迎来意想不到桃花际遇的机会。一块儿来瞧瞧本周哪些星座运势最为旺盛,又该怎样去把握这段关系升温的黄金时期!
白羊座:社交中心,魅力四射
本周,白羊星座之人简直仿若那行走着的荷尔蒙!各种各样的娱乐聚会,以及朋友发出的邀约,纷纷接连不断地来临,你将会摇身一变成为人群当中最为闪耀惹眼的一者,那独特的人格魅力,吸引着周围所有之人的目光,人际关系的网络会快速地进行扩张,能够结识到各种各样类型款式的新朋友。桃花运势跟着就像那水涨船高一般,追求者的数量显著地增多起来。然而需要注意留意的是,你好像对于脱单这件事情不太放在心上那般,很容易就错失错过这些美好的良缘,有伴侣的白羊其感情会迅速地升温上涨,之前所存在的矛盾有了得以解决的契机机会。在财运这一方面,需要留意关注开销花费,不知不觉之间钱包可能就瘪下去。学子白羊本周专注力和记忆力俱佳,适合追赶学习进度。
金牛座:事业为先,别忘爱情
金牛星座在本周的时候,桃花运势实际上是挺好的,然而,满脑子都是工作的你极有可能跟这些机会失之交臂。有伴侣的金牛可得留意了,工作很可能会占用你们相处的时间,就算提前已经约好了,也有可能会由于工作而取消。伴侣所产生的失落以及不满情绪需要你用心去安抚,防止因为疏忽而伤害到感情。本周建议金牛学会去平衡工作与生活,别让忙碌变成爱情的阻碍妨碍。
双子座:机遇不断,社交有度
双子座在本周迎来了事业层面的利好消息,那些有跳槽打算的人有望收到符合心意的录用通知,老相识或者以前的同事也有可能带来质量上乘的内部推荐机遇。学习时的状态处于良好水平,能够依照预先制定的计划稳步推进,进展情况令人感到满意。那些有考试安排的在职双子可以大胆地去尝试,考试运势相当不错。社交场合出现了增多的态势,请客吃饭的机会数量可观,随之而来的是钱包承受的压力,建议进行适度的筛选,从而减少没有意义的社交活动。
巨蟹座:回归自我,享受独处
本周,巨蟹座对自我需求愈发关注,不再让自己受委屈去迎合他人,这或许会令一些惯于占便宜的人感觉不适。跳槽者能发觉不错的机会,值得多加留意。在财运方面,巨蟹主动拒绝邀约,购物欲望下降,更倾向宅家做自己喜爱之事,这般独处时光使你感到美好又踏实。桃花运势平淡,单身者脱单几率较低。学子们精神状态欠佳,注意力难以集中,学习效率不高,需要及时进行调整。
狮子座:警惕桃花,稳固感情
本周,有伴侣的狮子座可要特别留意!或许会有追求者现身,进而引发伴侣吃醋,给感情带去不稳定的因素。一定要果断拒绝这些暧昧,把精力投入到经营当下的关系当中。本周对于解决先前的矛盾而言,是个绝佳的时机,通过坦诚沟通能够让感情愈发稳固。
处女座:职场桃花,工作丰收
处女座本周存在于工作环境里有邂逅爱情的机会,单身的处女座要对身旁的同事或者合作伙伴多加留意。有伴侣的处女座也面临着工作将陪伴时间挤占的状况,对方有可能生闷气,这就需要处女座主动去开解,以此避免感情出现裂痕。处女座的工作运势是相当不错的,手头的项目快要结束了或者取得了阶段性成果,想要跳槽的处女座也会迎来相应机会,甚至有可能收到猎头的邀约。
天秤座:工作需策略,桃花未开
天秤座在这周工作的时候相当拼命,然而很容易把方法给忽略掉,事情做得过了就如同做得不够一样,不合适。有时候没办法分清事情的重要和不重要、紧急和不紧急,结果反倒遭到上级的批评。建议先把思路梳理清楚之后再开始动手去做,这样效率会更高一些。单身的天秤座在本周遇到桃花的机会并不多,再加上心态有一点高傲,瞧不上身边的人,所以脱单的概率比较低。
天蝎座:职场利好,人际需谨慎
天蝎座本周工作运势呈现出强劲态势,那一直让人期待已久的好消息最终是终于来到了!项目推进方面、offer接收一事、晋升通知等这些情况都有希望传过来。在人际关系这个范畴之内需要加以留意:对于那些不熟悉的人进行沟通的时候要是太过生硬很容易引得罪人,而对于熟悉的朋友又表现得过于心软就容易被人占便宜。需要赶快调整沟通所采用的方式,从而保持一种平衡状态。
射手座:桃花绽放,感情升温
本周,射手座迎来桃花高峰期,单身之人有机会碰到一见钟情的对象,那种极具强烈吸引力会使你心跳急剧加速,有伴侣的射手之情加速升温,之前存在的误会以及矛盾拥有了解决的契机,好好抓住本周,感情生活将会迎来质的飞跃!
摩羯座:提防小人,控制开销
摩羯座在本周,需要对小人运势格外加以留意,在生活的层面是存在这类情况的,于工作的环境当中同样有这样的人,甚至有可能会故意犯下错误,进而将责任甩给你。在进行工作对接之时,务必要留个心眼,以此来保护自身。在财运方面,开销是比较大的,钱总是会不知不觉就被花掉,那种强烈的匮乏之感,会让你变得斤斤计较,反而会对人际关系造成影响。桃花机会是存在的,然而你却心思并不在此,所以难以把握得住。有伴侣的摩羯座,容易因为玩笑开得太过头,从而引发争吵,要注意把控分寸。
水瓶座:工作平平,感情波动
水瓶座本周工作运势处于平常状态,要是摸鱼则极易被发现,很有可能会遭受批评。并且个人精力状况欠佳,夜晚容易出现失眠情况,致使白天的工作表现受到影响。单身的水瓶在“羡慕他人成双成对”以及“嫌弃恋爱繁杂”之间不断来回摇摆。有伴侣的水瓶较容易被伴侣挑毛病,对方总是能在出人意料的角度挑刺,令你感到莫名其妙。
双鱼座:桃花朵朵,感情甜蜜
双鱼座在本周,其桃花运势呈现出爆棚的态势,无论走到任何地方,都能够吸引来自异性的目光,对于单身的双鱼座而言,有着脱单的希望。而拥有伴侣的双鱼座们,他们之间所存在的感情甜蜜非常,先前出现的那些小摩擦已然彻底消散,两人之间的关系变得更为紧密。本周乃是表达爱意抑或是增进感情的绝佳时机,千万不要错过!
这一周的星象向我们传达这样的信息,不管是去化解矛盾,亦或是去迎接全新的恋情,全部都是堪称绝伦的时机。要将这段关系升温的犹如黄金般珍贵的时期牢牢抓住,使得爱意在那名为春日的时节里绚丽地绽放出来!